What We Do
At AnalysisWorks, we empower organizations to make smarter, faster, and more confident decisions. As a Service-Disabled Veteran-Owned Small Business, we specialize in operations research, data engineering, and visualization solutions that transform complex problems into actionable insights. Whether it’s building data pipelines, optimizing processes, or delivering intuitive analytics tools, our mission is to help government, commercial, and non-profit clients achieve measurable results. From campaign analysis for combat operations to youth sports performance apps, we combine technical expertise with real-world experience to deliver solutions that matter..
Professional & Scientific Technical Services
Data Engineering Solutions
We specialize in designing and implementing data pipelines that find, extract, transform, and store source data into the locations and formats that analysts, users, and managers need to perform their tasks.


Operations Research Solutions
Our core competencies span a broad range of disciplines to include mathematical modeling, simulation modeling, statistical analysis, and optimization. Our professionals lead and perform the entire analytical process from project scope through delivery and integration of a solution.
We custom design and develop user environments to monitor and manage business processes using intuitive data visualization applications. Our solutions will enable you to see and interact with your data and analytics.
Data Visualization Solutions




Our Products
Explore several of our innovative off-the-shelf solutions that you can purchase directly.


Campaign Analysis
Through manual wargaming and constructive simulation our team is able to build and execute a comprehensive process for analyzing campaigns and combat operations. Our team has supported U.S. combatant commands for over 12 years consistently providing senior decision makers with robust, timely, and actionable recommendations informing decisions at the tactical, operational, and strategic levels. Our experience and process are captured in an analysis team field guide available for direct purchase.


Baseball & Softball Player Analytics
The Diamond Analytics App is a mobile-friendly tool designed to help coaches, parents, and players improve performance through real-time data tracking and analysis. It allows users to record stats for hitting, pitching, fielding, and base running during practices, games, or scouting sessions using simple keypad forms. The app provides real-time analytics, dashboards, and reports for deeper insights, supports team management and secure data access, and enables the creation of personalized training plans based on analytics. Its goal is to make advanced performance evaluation accessible and practical for youth baseball and softball programs.


Social Network Analysis
Analyze social, business, or political networks using our custom software designed and developed to support the U.S. State Department and Department of Defense. The tool is now available commercially and is customizable to meet your specific information and decision requirements.
Coming soon
Youth Baseball & Softball Analytics Group


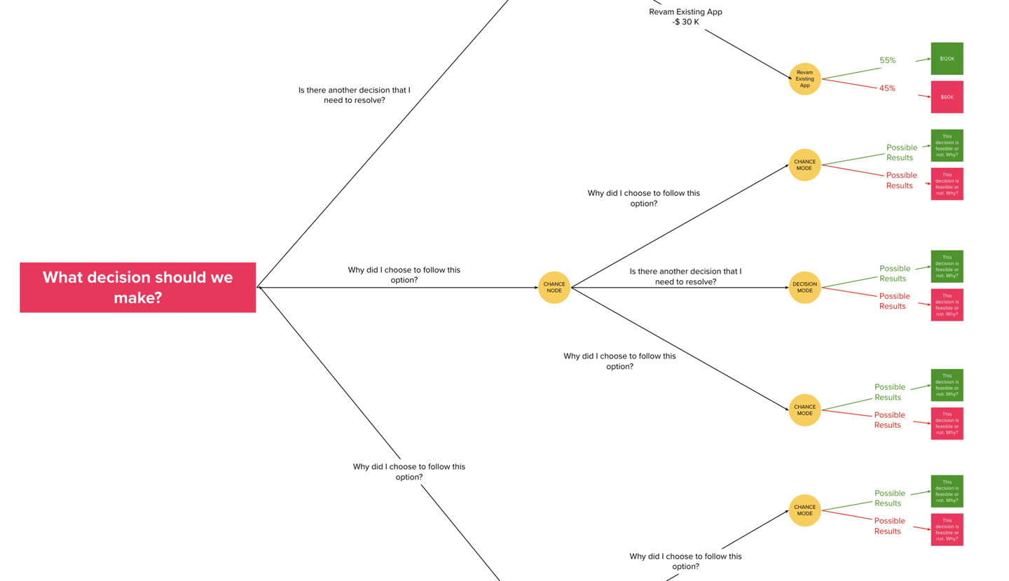
Decision Tree Analysis
Analyze complex decision spaces with our Decision Tree application. The tool provides for an unrestricted number of branches and was specifically designed to allow decision makers to easily zoom in visually to isolate branches in complex decision structures. Originally developed to support senior executives in the Department of Defense the tool is now available commercially. We can customize the application to meet your specific information and decision requirements.
Coming soon
